Workflow Summary

Workflow Summary


1. Workflow Summary
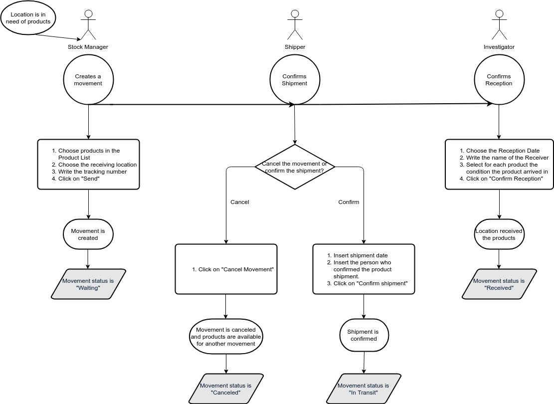
In this article we show a general diagram of how stock management works:


    • Related Articles

    • Randomisation Summary

      1. Randomisation Summary The act of performing a randomisation assigns a subject with their randomisation code for the trial. This way, a subject will be identified by their randomisation code and the information will be kept anonymous throughout the ...
    • Unblinding Summary

      Unblinding This action unblinds a randomisation code, permanently terminating the participation of the subject in the study. This action should only be performed in case of an emergency. In the Unblinded Subjects list, a user will be able to see all ...
    • Dispensing Summary

      1. Product Dispensing Product Dispensing performs the automatic and blinded dispense of a product to a subject. The dispense will be performed for an active randomisation code, according to the visit and treatment assigned to the subject. The ...
    • Product Returns

      1. Return a Product A product may only be returned if it's inactive. For example, if a product is damaged/expired, you need to return it and should follow the next steps: 1. Go to the Product List page. 2. Choose the inactive product you want to ...